摘要:政治监督是中国共产党管党治党的重要方式,根本在于维护党中央权威和集中统一领导,推动党的路线方针政策和重大决策部署有效落实。党的十八大以来,以习近平同志为核心的党中央创造性地提出“强化政治监督”的时代命题,这一命题源于对马克思主义建党学说的科学认识,植根于中国共产党从严治党的优良传统,发展于新时代新征程完成党的使命任务的时代要求,是理论、历史与现实共同作用的逻辑呈现。新时代中国共产党强化政治监督蕴含深刻的内涵要义,其以督促全党坚决做到“两个维护”为根本任务,以从政治上发现问题、纠正偏差为基本要求,以紧盯“关键少数"领导干部为重要抓手,以推进政治监督具体化精准化常态化为方法依循。在全面建设社会主义现代化国家新征途上,应从锚定监督靶向、建强监督主体、完善监督链条、夯实制度保障等方面入手进一步强化政治监督,为顺利实现“十五五"时期经济社会发展目标、不断开创中国式现代化建设新局面提供坚实政治保障。
摘要:全过程人民民主与马克思人学存在共同诉求语境,“人的本质—人的需要—人的发展”构成马克思人学视域下全过程人民民主优势生成的基本空间和主要论域。在本体向度上,全过程人民民主重大理念建立于人类个体、群体和全体的科学本质上,体现中国式民主的真实性与具体性。在价值向度上,逐步实现人民群众多层次美好生活需要是全过程人民民主的旨要,体现中国式民主的广泛性与管用性。在实践向度上,全过程人民民主的话语生产、制度型构与系统运行,推动人民群众由“自觉"到"自主"再到“自为”,不断实现"人的发展"状态进阶。正是得益于全过程人民民主的优势赋能,中国式现代化有机统一了物的现代化与人的现代化,促使社会全面进步的过程与人的全面发展过程相得益彰。
摘要:从人自身之在看,意义根据的寻求构成了重要的指向。人的生命总是有限的,个体的有限性与存在的无限性,构成了永恒的张力。生命意义的追问,最后难免要超越人的个体生命意义的有限性,这一问题往往导向终极关切。人类社会最初的时期,宗教、巫术、科学、哲学等相互纠缠,很难划分明确界限。社会需要整合,个人的精神则追求慰藉。在社会整合方面,离不开终极价值信仰的根据。然而近代以来,随着宗教的式微,传统的价值系统也开始面临危机,尼采提出的“上帝死了"便表明了这一点。从个体精神的慰藉看,人生意义是人无法回避的问题,普遍的精神也一直关切于此。就中国哲学与终极关切的关系而言,问题常常呈现较为复杂的形态。中国哲学(包括儒学)无疑具有某种超越的品格,但它又有自身的特点。黑格尔以“度”规定中国思想,在相当意义上展示了这一内涵。
摘要:身心脱落构成了道元理解自我的原发经验,它引导我们放弃关于“我”作为“一”的通常见解:我之“一”,在于心之“一”,心之“一"则是一种固定不变的“一”,它超乎身体的存在而存在。身心脱落,“万法进前修证自己”,这时候的“自己”作为真实的自我乃是贯于万法的非实体之“一”。道元所强调的“修证一等"意味着:让自己作为活化在万法中的“一"持存,就必须维持身心脱落的状态,必须不间断地修,而这样的自已作为活化之“一”在修的过程中不断向上生成。将道元之学置于“古今东西"参照发明的场域中,其洞见及盲点有助于我们推进关于共通之“一"的思索。
摘要:在佛学义理研究中,心性思想是核心问题。吕澂提出了印度佛学与中国佛学心性思想的根本区別,即性寂与性觉。前者主张心性本净,自性澄槃;后者主张心性本觉,自性菩提。作为修行实践活动,吕激认为性寂说的心性与烦恼属性不同,修行实践以“转依”为指归,“多闻熏习”是积极的革新精神;而性觉说“不辨转依”,致使修行倒退。熊十力则认为心性与烦恼应是同类,“闻熏”不能解决修行问题,不如“返本”,寻得“自家宝藏”。吕激在与熊十力的通信中,探讨了心性思想的起源,深度剖析性觉说,并在实践方面提出批评,其意义值得重视。
摘要:在城乡人口高频流动与数字技术普及的双重背景下,传统以“在地”为前提的乡村主体性认知面临挑战。文章探讨因离乡但通过数字技术与村庄保持强联结并具备资源优势的“不在地能人”的乡村发展参与实践及其主体性建构。研究表明,数字媒介重塑了乡村时空联结,使“不在地能人"通过数字联结、资源回流与身份嵌入三重机制,在产业、治理与文化领域实现“空间缺场-实践在场"的深度参与,与在地主体共同构建了“在地-脱域"协同的新型主体性。突破了主体性须依附地理在场的传统框架,“脱域的主体性”具有可借助数字媒介延伸并根植于实践关系的社会属性,为流动时代乡村振兴的动力机制提供了新的理论解释与实践启示。
摘要:社区治理共同体的形成、维系与发展是社区主体历史生活经验与未来生活预期的叠加呈现,内隐着阶梯式发展的迭代逻辑。文章围绕“社区治理共同体何以可持续"这一核心论题,从现象社会学“视域构成”视角整合结构与过程、认知与实践的理论分野,基于共同体成员的“既往记忆”"当下印象”"前瞻愿景"三维空间,构建行动主体、集体意识与治理实践的迭代式发展分析框架。通过对H省W市“村改居"Y社区的案例深描,社区治理共同体在实践经验中通过不断“扬弃"的辩证运动,实现主体认知升维与治理形态的进阶。研究发现,社区治理共同体的迭代型构遵循三重现象学逻辑:生活世界作为意义生成的原初场域,奠定治理实践的情境基础;交互主体性通过主体间视域融合,促成多元认知从分歧走向共识;意义建构则在持续的成就反馈中,推动实现从利益互嵌到价值认同的深层转型。
摘要:跨层级互动、多主体协作的复合联动成为实现复杂情境下乡村治理转型的新结构支点。从乡村治理转型中纵向层级与横向协作之间的联动关系出发,文章聚焦乡村治理的界面交互,通过对典型村庄治理实践的过程追踪,重点探究外部纵向干预与横向主体协作之间的互动机理,归纳乡村治理转型中的关键界面及其作用逻辑。在乡村治理转型的不同阶段,纵向干预界面和横向协同界面各自采取差异化的行动策略,并在总体上呈现出“分立一交汇一再分立"的演变规律。纵向干预界面和横向协同界面之间的有效交互,有助于突破乡村自身治理能力不足与治理资源匮乏等现实困境,从而推动乡村治理的转型升级。
摘要:地域空间作为人们的基本生存条件,其占有常引发人际矛盾,需要相应的地域空间制度来化解。政治地理学与西方马克思主义者从国家等大规模人群以及对资本主义的日常批判视角阐述了地域空间制度的政治逻辑,但是对小规模人群地域空间制度的实证研究尚显不足。结合田野政治学对小规模人群的调查分析,“地”体现小规模人群的地域空间占有与定界行为,存在外部边界与内部边界两种制度;“位"则是对“地"的地理属性叠加社会、政治、心理属性后形成的“高”“低”、“上”“下”“左”“右”、“远”“近”、“中心”“边缘”等制度规则。“地”与“位”结合为“地位”,人类社会相继产生自然秩序、社会秩序与国家秩序来约定“地”与“位”,形成解决地域空间矛盾的制度体系。但是对小规模人群而言,国家秩序具有外部性,其地域空间制度更需要通过构建属地化治理、重建日常生活秩序以及汲取传统治理资源以形成内在社会秩序来塑造。
摘要:数字技术的广泛、深度应用推动公共治理范式变革。文章以浙江省网络消费平台监管数字化转型为例,聚焦数字技术引发的纵向治理变迁及其对基层减负的影响。研究发现,数字技术驱动了纵向治理范式的深刻转型,即从依靠制度施压以增加下级努力投人的“督促式治理”,转向运用技术赋能来提升下级治理能力的“支持式治理”。这一变革有助于削减基层内外源负担,并增强其应对复杂任务的能力,从而以“减负”与“增能”的路径协同,为系统破解基层减负难题提供可行方案。
摘要:国家治理效能研究在中国语境中积累大量制度实践经验,但相关研究多停留于经验叙述,难以稳定转化为可比较、可检验的理论判断。针对这一问题,从研究程序入手,区分学术研究中“经验叙述"与“可检验解释”的不同功能,提出以“格物—穷理—致知"作为经验处理的基本认识顺序,并将其落实为一条“比较—因果—数据”的最小可复现路径。前者用于区分经验进入研究时的问题生成、机制展开与检验判断三个环节,后者则对应规定各环节的具体操作方式。通过比较,在制度实践自身的分类逻辑中界定问题领域与观察对象;通过因果分析,沿治理过程展开作用关系,避免将治理效果简化为单一制度或节点的属性;通过数据整理与检验,使机制判断对应到可观测的过程与结果证据,并明确其适用条件。结合12345市民服务热线的分析示例,研究展示了该路径如何推动国家治理效能研究由经验叙述走向可检验的机制解释,从而为经验积累与理论增长之间的衔接提供清晰的程序基础。
摘要:“马阵跨阱"与“板链拉动"不仅是实现城市群内部要素聚合、功能协同与高质量发展的重要理论支撑,也是打破区域分割、构建全国统一大市场的必然实践。通过创新性构建“马阵-板链"分析框架,研究认为,城市群作为关键“马阵”,其内部通过产业、创新、人才、资本、设施与服务等要素的深度聚合,推动中心城市与外围城市协同“跨阱”,形成高能级的区域性统一市场;而群间则利用基础设施联通、市场规则统一、产业协作强化、数据信息共享及利益补偿协调等“拉动"机制,将各城市群板块系统整合为全国统一大市场。这一分析不仅揭示了从区域一体化到全国市场统一的动态进程,也为依托城市群推动全国统一大市场与经济高质量发展提供政策启示。
摘要:在新一轮科技革命与大国竞争加剧的背景下,我国传统依赖要素投入与技术引进的“追赶型"产业政策效能边际递减,面临“低端锁定"与“技术封锁"的双重困境。推动产业政策向以创新驱动与自主可控为核心的“赶超型”范式转型,已成为我国构筑国家竞争新优势、实现高质量发展的必然选择。基于制度演进视角,构建“环境—动力一主体"阶梯式递进的理论框架,系统阐释产业政策转型的内生逻辑与外部挑战。研究发现,转型的本质在于通过“有为政府”与“有效市场"协同驱动的“路径创造”,实现对静态比较优势的战略超越,但过程面临环境约束交织、动力转换断层与主体协同失灵等多重结构性困境。基于此,提出应构建环境动态适配体系、设计复合动力生成机制、完善生态化治理网络等系统性政策路径,为新时代推动产业政策转型、实现高水平科技自立自强提供理论参照与实践指引。
摘要:数智技术深刻改变了税收治理的制度边界。一方面,平台交易数据与电子凭证的普及提高了交易行为的可追溯性,使部分新业态与分散税源得以有效纳入税收征管范围;另一方面,技术赋能通过提升信息获取和流程管理能力降低了征管成本。这种由税基覆盖扩展与征纳成本下降共同驱动的变化,拓展了税率结构、征管强度与政策工具的可选空间,为税制设计的革新与重塑提供了可行性。基于此,将征管能力与效率成本纳入统一分析框架,探讨数智时代税制优化的理论可能与实践路径,再结合中国“以数治税”的实践经验,从联动调整税率与稽查强度、健全配套机制推动征管成本压降、重构新业态税收规则,完善与数智技术相配套的税制细则等方面提出面向数智时代税制设计的政策建议。
摘要:生态环境损害责任实体规范应否及如何入典,是《生态环境法典》编纂有待解决的重要议题。目前,生态环境损害责任面临属性定位争论,“民事责任说"认为无须入典,而“公法责任说”则为实体规范入典奠定理论基础。当下实践中涌现出的“违反国家规定”的适用争议、“重损害赔偿、轻实际修复”科学鉴定取代责任构成要件判断、具体责任履行规则混乱等问题也“呼吁"生态环境损害责任实体规范入典。《生态环境法典》应以《民法典》“生态损害赔偿条款”为基础,从责任构成要件和责任履行方式两个层面展开“细化”和“补充”,为环境行政执法和司法实践提供统一规范依据。
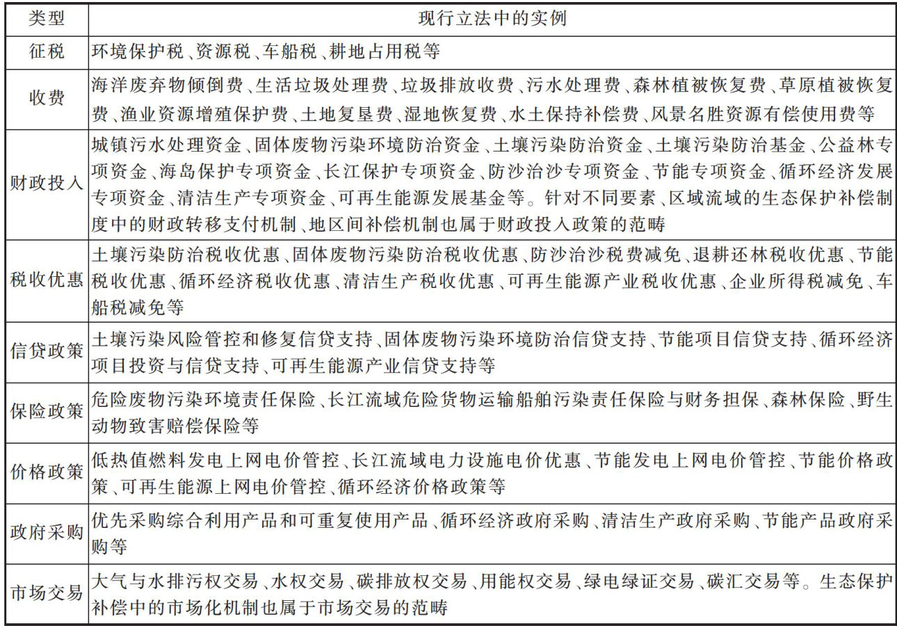
摘要:现行生态环境立法中的经济激励制度类型众多、分布广泛且缺乏协调,存在逻辑不连贯、价值不融贯、位阶不协调等碎片化问题,亟需通过生态环境法典编纂实现体系化。环境经济激励制度的类型构造需超越外在形式标准,按照内在价值分为负向激励制度、正向激励制度与市场交易制度。在现行立法中,负向激励制度未按损害担责原则给环境利用行为人施加足够的经济负担,正向激励制度未按受益补偿原则为生态环境保护者提供适度的经济补偿,市场交易制度落实绿色发展原则的潜力也未得到充分发挥。为提升体系融贯性,生态环境法典总则编应按照各类经济激励制度的内在价值配置基本规范,并妥当处理与法典分则、相关经济立法以及环境单行立法的规范分工。
摘要:网络平台不当收集使用个人信息行为情节严重时需要纳入刑法范畴予以规制。刑法需要实现从片面注重惩罚向协同调控的角色转换,同时区分收集与使用不同场景明确介入标准。对于收集行为,应当适当收缩,强化对告知义务的考量;对于使用行为,则可以适度扩张,注重使用目的的考量。刑事司法应当明确平台不当收集使用个人信息行为的罪名精准适用,并准确界定单位犯罪中的受罚对象,确定财产刑和资格刑的更宜处罚方式。当前刑法调控存在法律衔接不畅、收集行为认定困难、使用行为规制不足以及对超级平台规范空白等问题,需要通过立法跟进、区分平台性质和不同场景强化规制以及重视刑事司法介入等方式予以完善。
摘要:在算法深度介人市场运行的数字经济背景下,价格、排序与流量等传统市场信号在“效率提升"与“排他限制"两类竞争解释之间日益趋同,反垄断法以市场表现为基础的判断路径由此面临系统性挑战。从事实可区分性视角出发,滥用市场支配地位行为的识别困境并非源于证据不足,而在于用于判断竞争性质的可观察事实难以稳定支撑规范区分,致使执法机关的识别能力与制度威慑同步弱化。通过明确证明标准、推定结构与制裁配置在不同判断条件下的功能定位,对滥用市场支配地位规制进行制度层面的重构,有助于重塑事实与规范之间的衔接机制,从而为反垄断法在技术高度渗透的竞争环境中维持判断能力与规范效能,提供更具解释力与操作性的分析框架。
摘要:经史子集四部之学,既是中国传统文化的经典象征,也是中国古代通俗小说经典化必须攀附的阶梯。序跋对古代通俗小说的价值衡估与意义阐释,是读者接受维度上较灵敏的晴雨表。从古代通俗小说的序跋中,可较清晰地窥见小说路身经典的曲折历程。序跋对小说的评价以四部之学为参照系,分别表现为评价的经学化、史学化、子学化、集学化。序跋通过调和道艺冲突、重构虚实逻辑、增强文本意义、提升美学意味,在正统文学压迫下开辟小说经典化通道,一方面固然促进了小说经典化,一方面也埋下“去小说化”的隐患。小说的经典化不能彻底脱离四部之学,亦不能完全依赖四部之学。如何阐释序跋在小说经典化中的作用仍然是当下文学批评的重要议题。
摘要:近现代书目将中国古代通俗小说或置入“经史子集”类,或录在“小说家类”下的“长篇"“章回之属”中,或归于“集部”之下的“小说类”中,呈现积极评价的态势。这种著录与分类是各类书目在近现代社会情境中,透过“类例既分,学术自明"和“即类归书”的思想体系来重构通俗小说的知识性质与典范意义。尤其是近现代书目采用具有学术史梳理意味的提要对通俗小说的文献信息、社会影响及现代价值加以“条其篇目,撮其旨意”,这些已成为通俗小说经典建构的重要一环。近现代书目视域下的通俗小说批评强调通俗小说与特定社会情境的动态关联,希冀把握通俗小说赖以生成的历史土壤,能够纠正以现代知识语境涵盖通俗小说典范性的建构方式所产生的偏见。因此,通俗小说经典建构研究既要还原通俗小说流通的历史轨迹与不同时期的阐释样态,亦需立足当下语境,发掘那些被历史遮蔽的现实意义,方能形成具有整体性视域的研究格局。
摘要:古代通俗小说跨媒介传播不但改变了其在当下的存在形态,也使其再生产模式和互动机制发生了重大变化,带来了故事空间的扩展、主题的革新以及形象的审美再塑。读者与经典作品的互动已不再局限于静态的阅读层面,而是扩展至体验、交互、沉浸等多种动态的参与方式。这既为古代通俗小说跨媒介改编及其经典文本传承创造了新契机,又为名著经典的价值彰显提供了新路径。其经典化历程揭示了文学作品本身跨媒介性的重要性,有助于文学作品经典化的“中国经验”和“中国方案”的形成。对中国古代通俗小说跨媒介传播的探讨,既关联着文学经典在当代语境如何焕发蓬勃生命力的命题,也关联着文学经典如何获得更大远景的命题。